Insights we provide
How it works
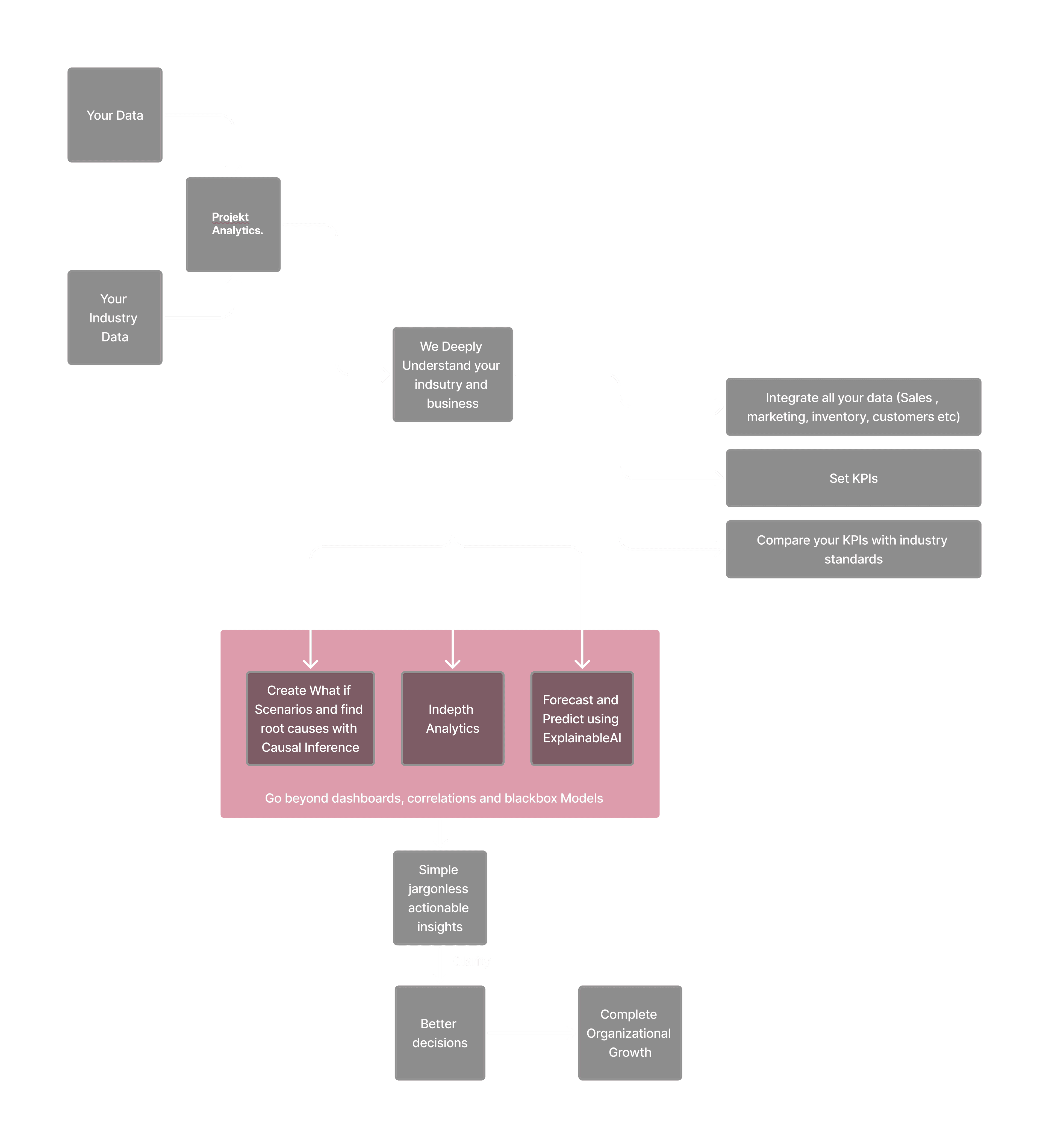
We focus on converting messy and raw data to actionable insights aiding in better decisions. Make fewer mistakes.
Connect Data
Integrate all your internal and industry-specific data sources seamlessly.
- Sales & Marketing data
- Inventory & Customer logs
- Industry standard benchmarks
- Tabular or time-series data
Causal Intelligence
Go beyond correlations. Understand the 'why' behind your business outcomes.
- State-of-the-art Causal Inference
- What-if scenario simulation
- Root cause analysis
- Counterfactual analysis
Drive Growth
Accelerate decision-making and achieve measurable organizational growth.
- Actionable jargonless insights
- Optimized intervention strategies
- Better, data-backed decisions
- From weeks to seconds
Stop guessing, start knowing
Standard analytics tell you what happened. Our Causal AI tells you why it happened and exactly what to change to drive growth.
Traditional Analytics
Descriptive & Reactive
- Shows what happened across marketing, sales, and operations, but never why
- Relies on correlations that mislead: two metrics moving together doesn't mean one caused the other
- Forces teams to guess which actions will actually improve outcomes
- Leads to expensive experiments and 'optimization theatre' that moves KPIs, not revenue
Causal Intelligence
Predictive & Prescriptive
- Reveals cause-and-effect across your entire business including marketing, sales, and operations
- Simulates 'what-if' scenarios before you commit budget or resources
- Identifies the precise triggers behind churn, conversion, and operational bottlenecks
- Delivers interventions backed by causal evidence, so you know what will work before you try it
The Causal Graph
Experience how we map complex business relationships. Unlike a dashboard of isolated metrics, our Causal Graph visualizes the interconnected web of drivers that actually move your bottom line.
Interactive Causal Map
Real-time driver dependency visualization
Loved by forward-thinking teams
“ProjektAnalytics transformed months of raw data into a clear, actionable strategy in just a few weeks. Their structured yet collaborative approach made the process seamless and gave us insights we could immediately use to make smarter decisions.”
Mr. JishnuCMO, Karishye
“We've been impressed with how quickly the team understood our requirements and how smoothly communication has been, even across time zones. Their professionalism and responsiveness make us confident in their ability to support our project as it grows.”
Dr KamleshCEO, PharmacoMedics
“Working with ProjektAnalytics was thoughtful and engaging. They approached our sector with curiosity and positivity, even bringing in an economics expert to ensure analytical depth. Their ability to simplify complex data and connect it to real-world value is remarkable.”
Mr Bimal KalraCEO, Gangpur Ventures
“ProjektAnalytics is a rare mix of technical skill and human understanding. The team is adaptive, flexible, and structured, but what stands out most is the personal touch they bring to every project. It makes collaborating with them a real pleasure.”
Dr Suren KumarCEO, Healthrytix
Frequently Asked Questions
Find answers to common questions about our Causal AI approach and methodology.
Traditional firms focus mainly on data analysis but often fail to explain their results in a way that's easy to understand. At ProjektAnalytics, we use Explainable AI and Causal Inference, which means you can not only see predictions but also understand why certain outcomes are happening. This makes it easier for everyone on your team to make informed decisions.
Explainable AI helps you understand the decisions made by your AI models. This builds trust because you can see exactly why predictions or decisions are being made. For startups, it's especially useful when you need to explain your data-driven decisions to investors, stakeholders, or your team, ensuring everyone is on the same page.
Causal Inference helps you understand what drives your business outcomes. Unlike traditional analytics that shows correlations, it identifies cause-and-effect relationships, like how changes in marketing affect sales. This helps you make better decisions with a clear idea of what will impact your business.
We mainly work with early-stage startups in industries. If you need help forecasting demand, understanding customer behavior, or improving your marketing ROI, we can help you turn your data into actionable insights.
Our pay-for-performance model means you only pay for the results we deliver. We agree on specific targets, and you pay only when those goals are met. This reduces financial risk for you and shows that we're committed to your success.

